Selector Valve Assembly
|
|
|
Item No. |
Part No. |
Description |
Qty. |
Stocking Level |
|---|---|---|---|---|
|
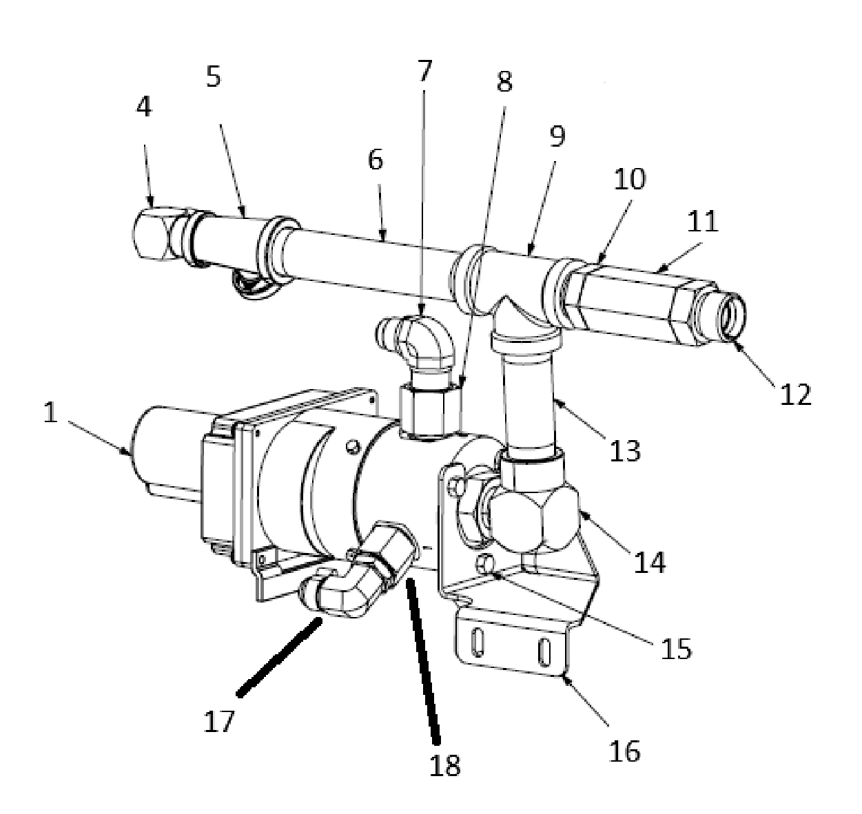
1 |
170144-005 |
3 port selector valve with motor/encoder assembly INFO: Selector valve is not sold separate from motor/encoder. Order 170144-005 to replace the selector valve. |
1 |
B |
|
2 |
153067 |
Motor/encoder harness only (before 09/30/2018 old design |
A/R |
|
| 2 | 140618 | Motor/encoder harness only kit (after 09/30/2018 new sealed design) | A/R | |
|
3* |
140617 |
Motor/encoder only replacement kit (after 09/30/2018 new sealed design) |
1 |
B |
| 4 | FP01-205 | Elbow, 1/2 NPT male, 45 flare | 1 | |
| 5 | FP01-216 | Tee, 1/2 in x 1/2 in x 3/4 in, black iron | 1 | |
| 6 | FP02-039 | Nipple, 3/4 in x 6 in long, black iron | 1 | |
| 7 | FP01-232 |
Elbow, 90° 3/4, 16 SAE (uses 173418-003 o-ring) |
1 | |
| 8 | FP01-312 |
10 SAE male orb to 10 SAE female orb (uses 173418-003 o-ring) (goes in port 0) |
1 | |
| 9 | FP01-097 | Tee, 3/4 NPT female, black iron | 1 | |
| 10 | FP01-281 |
Fitting, 12 SAE to 3/4 NPT (uses 173418-004 o-ring) |
1 | |
| 11 | 90506-001 | Check valve, 12 SAE, 3 PSI | 1 | |
| 12 | FP01-280 |
Fitting, 12 SAE flareless (uses 173418-004 o-ring) |
1 | |
| 13 | FP02-063 | Nipple, 3/4 NPT x 3.5 in. long, black iron | 1 | |
| 14 | FP01-279 |
Elbow, 10 SAE x 3/4 NPT female (uses 173418-004 o-ring) |
1 | |
| 15 | SC01-057 | Screw, 1/4-20 x 1/2 hex | A/R | |
| 16 | 159501 | Selector valve mounting bracket | 1 | |
| 17 | FP01-313 |
Elbow, 8 SAE male orb to 8 SAE, 45 flare (uses 173418-002 o-ring) |
2 | |
| 18 | FP01-311 |
8 SAE male orb to 8 SAE female orb (uses 173418-002 o-ring) (goes into ports 1 & 2) |
2 | |
|
Recommended Parts: A = Truck Stock; B = Dist. Stock * = Not Shown |
||||